Digital Advisory Board
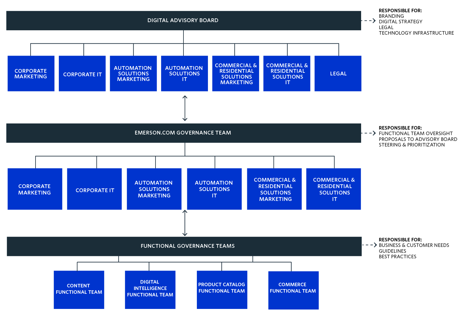
Oversees strategy, brand, legal, budget and technology infrastructure as it relates to Emerson.com and approved sites. Reviews project proposals and change management decisions.
The Digital Advisory Board consists of digital executive leadership from Corporate Marketing, Enterprise IT and the two Business Platforms. We oversee and approve budgetary, project and branding decisions related to Emerson.com and approved sites. We drive the strategic vision and partner with the Emerson.com Governance Team and Functional Governance Teams to make informed decisions about our digital future. We appoint team members from across Emerson to serve on the Advisory Board, the Emerson.com Governance Team and Functional Governance Teams.
What We Govern
The remit of the Digital Advisory Board is to define the digital strategy of Emerson.com and approved sites, while providing guidance on the prioritization of the roadmap for digital enhancements and technology upgrades.
The Digital Advisory Board is responsible for creating the digital strategy for the emerson.com ecosystem and ensuring the execution through the emerson.com governance structure.
Branding is governed by the Emerson Marketing Council. The Digital Advisory Board includes members from the Emerson Marketing Council and ensures that the Brand standards set by the Emerson Marketing Council are carried out within the emerson.com digital ecosystem.
As privacy and technology regulations change over time, the Board must make timely decisions to ensure that Emerson websites sites meet the legal requirements of the markets in which they operate. A representative from the company’s Corporate Legal Counsel sits on the Board to assist with decisions.
A foundation that enables a flexible marketing and ecommerce platform, the Board helps to oversee and steer, in partnership with Enterprise IT, a federated technology platform for all Emerson businesses to create and maintain customer-facing websites and digital commerce experiences.
Frequently Asked Questions
Here are some of the most frequently asked questions about the Digital Advisory Board and its role in providing governing oversight to Emerson.com web properties.FAQs:
Please contact John Altmix who can help understand the nature of your request before approaching the Digital Advisory Board.
The Digital Advisory Board is responsible for approving the staffing of Emerson Digital Governance. Representatives come from both business platforms and Corporate, and have a specific digital expertise that provides value to the overall governing body.